



















































































































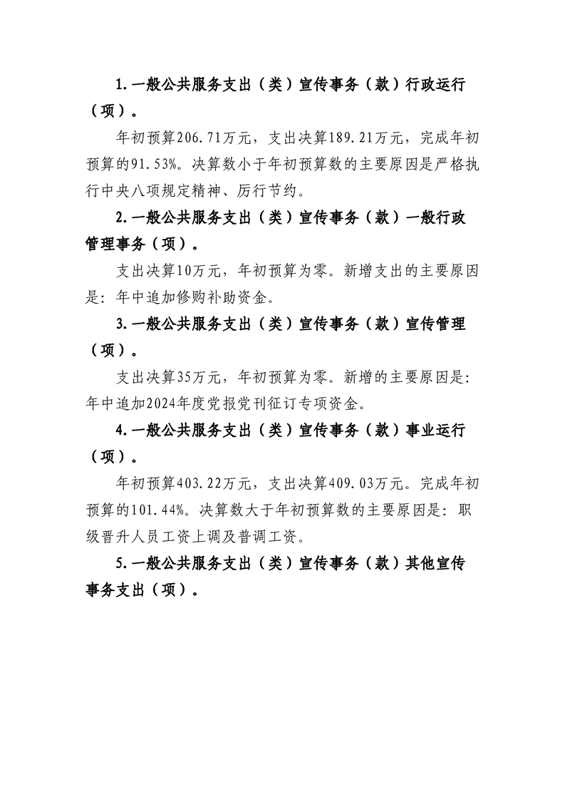
| 索引号 | 0160446570/2025-000610 | 有效性 | |||
| 发布机构 | 中共略阳县委宣传部 | 来源 | 中共略阳县委宣传部 | ||
| 发布日期 | 2025-10-28 17:56:26 | 发文字号 | |||
| 内容概述 | 中共略阳县委宣传部(汇总)2024年度部门决算 | ||||




















































































































相关链接
略阳县人民政府主办 略阳县人民政府办公室承办
略阳大数据服务中心管理维护 运维电话:0916-4831907
网站标识码6107270013 备案序号:陕ICP备13005688号-1
汉中市国际互联网站备案号6123011
陕公网安备61072702000101号
版权所有:略阳县人民政府主办 运维电话:0916-4831907 网站标识码:6107270013