































































































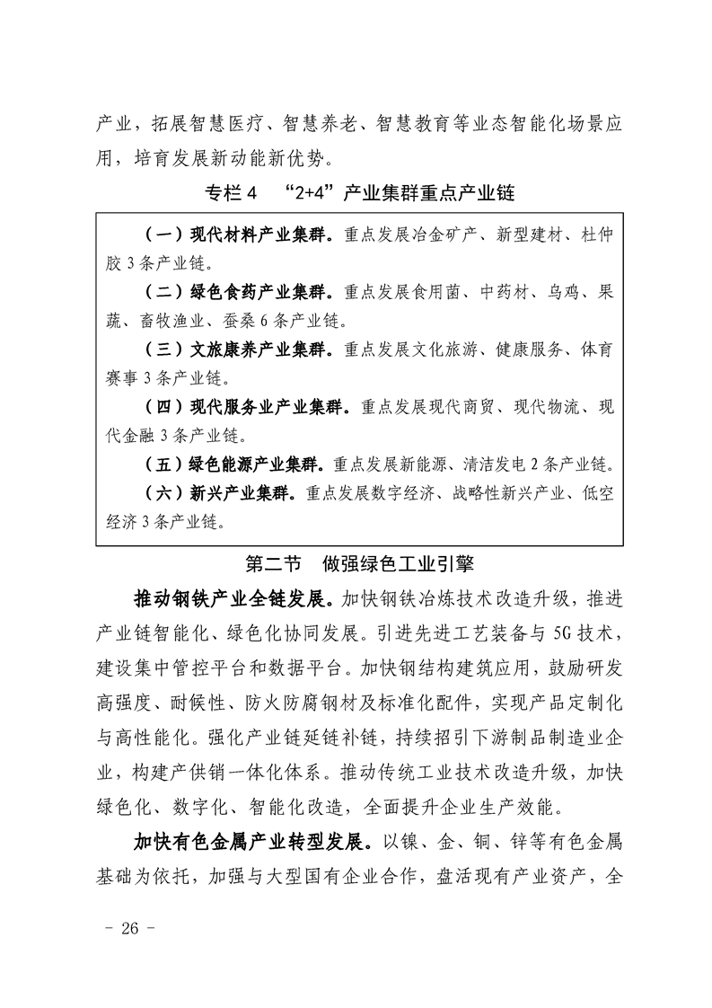
| 索引号 | 0160446570/2026-000245 | 有效性 | |||
| 发布机构 | 县政府办公室 | 来源 | 县政府办公室 | ||
| 发布日期 | 2026-04-14 15:17:08 | 发文字号 | 略政发〔2026〕3号 | ||
| 内容概述 | 略阳县人民政府关于印发略阳县国民经济和社会发展第十五个五年规划纲要的通知 | ||||
相关链接
略阳县人民政府主办 略阳县人民政府办公室承办
略阳大数据服务中心管理维护 运维电话:0916-4831907
网站标识码6107270013 备案序号:陕ICP备13005688号-1
汉中市国际互联网站备案号6123011
陕公网安备61072702000101号
版权所有:略阳县人民政府主办 运维电话:0916-4831907 网站标识码:6107270013